一、 我区义务教育入学的基本政策是什么?
2023年,武汉经开区义务教育入学招生基本政策以《中华人民共和国义务教育法》和武汉市义务教育阶段新生入学政策为依据,保持政策的稳定性、连续性。
公办学校实行政府通知入学制度。坚持区政府统筹,实行划片对口、免试就近入学,管委会(区政府)为符合条件的适龄儿童少年发放《义务教育入学通知书》(以下简称《通知书》)。适龄儿童少年持《通知书》到指定公办学校报到。
民办学校报名数小于招生计划数的,采取登记注册方式招生;报名数大于招生计划数的,采取电脑派位方式招生。民办一贯制学校小学部已自愿网上报名本校初中部的学生可以直升其初中部;其初中部还有剩余招生计划的,按照“报名数小于招生计划数登记注册入学、报名数大于招生计划数电脑派位招生”的原则招收其他已网上报名该校的学生。
二、我区义务教育阶段学校入学招生
有哪些程序?
1.公办义务教育学校新生入学有四个程序
一是按规定登记信息;(小学新生登记流程具体见问题04、初中新生登记流程具体见问题10—11)
二是分配审核,家长持信息登记资料的原件和复印件到初次分配学校接收审核。
三是7月3日前领取由区人民政府发放的《通知书》;
四是7月5-6日持《通知书》到指定公办学校报到。
2.民办义务教育学校招收新生有三个程序
一是网上报名。今年全市民办小学和民办初中均实行网上报名。凡有意选择民办学校上学的学生,于7月7-9日登录《武汉市中小学入学招生学籍一体化管理平台》(网址:https://zsrx.whebd.cn/)进行网上报名(具体操作指南届时将由市教育局提前发布)。每位学生只能选报1所学校,重复报名无效。选择民办小学且已完成网上报名的学生,还须到学校确认资格。凡有意选择民办小学和民办初中上学的学生,必须先持《通知书》到政府指定的公办学校报到,办理有关手续。
二是招生录取。报名数小于招生计划数的,采取登记注册方式招生;报名数大于招生计划数的,采取电脑派位方式招生。电脑派位招生全市统一于7月15日进行。录取结果第一时间以短信方式提示家长。
三是缴费确认。已被民办学校录取的学生,应于7月25日前到学校缴费确认。未按时缴费的,视为自动放弃录取资格。
三、2023年我区小学新生登记入学需要哪些条件?
根据《中华人民共和国义务教育法》的规定,小学法定入学年龄为6周岁(即2023年小学新生出生日期在2016年9月1日-2017年8月31日间)。适龄儿童若在武汉经开区申请就读小学一年级,还需满足下列条件之一:
1.户籍在武汉经开区;
2.非武汉市户籍(含港澳台居民)但其父母持有武汉经开区居住证;
3.其父母为在武汉经开区落户就业的大学生;
4.其父母(其他法定监护人)具有我区100%产权住宅性房产。
特别说明:以下情况不符合本区入学条件,不属我区的登记范围,无法安排在本辖区内公办小学就读,请家长尽早作出妥善安排,以免影响孩子正常入学:
1.年龄未满六周岁儿童(2017年8月31日以后出生)。
2.监护人没有领取我区居住证的非武汉市户籍适龄儿童。
3.户籍在武汉市其他区,且其父母或其他法定监护人在我区无已交付的合法住宅性房产的适龄儿童。
4.曾经在小学注册过学籍的适龄儿童。
5.2016年9月1日前出生的为超龄儿童,入学时需提供缓学审批表。(具体见问题08)
四 、2023年小学新生入学登记途径及工作流程如何?
2023年全市小学新生入学统一于5月5-20日入网信息登记。符合本区入学条件的适龄儿童父母(或法定监护人),进行网上登记的具体办法:可直接在“武汉经开区教育局”微信公众号导航菜单点击“学生入学”→“小学新生入学”,选择汉南片、经开片,进行微信端登记;也可登录武汉市中小学招生入学学籍一体化管理平台(网址:https://zsrx.whebd.cn/)点击“武汉经开区”后扫码进入登记窗口。

网上信息登记前家长需准备下列证明材料的原件和复印件:
适龄儿童的户口本、出生证明;父母(或其他法定监护人)房产资料(含不动产权证、房产证、已交付住宅的购房合同等);非武汉市户籍适龄儿童的父母(或其他法定监护人)需提供居住证,属大学生落户的提供落户户籍材料。
登记时,家长需认真阅读系统内政策公告和操作指南,明确户籍、家庭所在的片区、社区、小区。武汉经开区分经开、汉南两个片区分片登记、分片入学。经开片区适龄儿童,由家长直接上网填报登记信息。汉南片区适龄儿童,在本区域内公、民办幼儿园就读的,其信息可委托所在的幼儿园进行登记,也可由家长直接在网填报;未在汉南片区幼儿园入园的适龄儿童,由家长直接上网填报登记信息。
网上登记信息可以保存修改,提交后无法变更。为不影响孩子正常入学,请家长务必准确填报,并承诺所有信息真实可信。因信息填报有误造成的一切后果由家长承担;违反法律规定的,由家长承担相应的法律责任。
6月14-15日,初次入学分配信息通过短信、微信推送告知或家长自主进入“武汉经开区教育局”公众号导航菜单“学生入学”>“小学新生入学”的登记系统首页,可在列表查看分配信息。6月16-17日,按所分配学校通知,携带网上信息登记时使用的有关资料原件和复印件(如,户口本、房产证件、医学出生证、居住证等)以及其他入学辅助材料(如,无房者须准备房产信息查询结果,超龄入学儿童须提供户籍所在地教育局批准的缓学资料等),到指定学校接受实地审核并办理入学手续。具体资料准备以各学校通知为准。经学校现场审核,不符合初次分配学校入学条件的,将由区教育局于6月19-21日期间进行二次分配,分配信息获得方式同初次分配。
五、在小学新生入学登记系统中漏登的居民子女如何入学?
符合入学条件但未在规定时间进行登记的新生,统一于6月11-13日、8月23-25日到就近小学办理补录手续,补录信息时需按照上述规定带齐所需资料的原件和复印件,逾期不再受理。由凡信息补登的适龄儿童,均根据学校当前学位情况统筹安排入学。代为补录信息的学校不等于将来就读学校。
六、如何查看我区2023年公办义务教育学校服务范围?
义务教育学校服务范围是根据辖区内适龄儿童、少年的数量和分布状况按照“相对就近”原则划定。
5月31日,区教育局向社会发布《2023年武汉经开区义务教育学校服务范围》。家长可通过武汉经开区(汉南区)门户网站(http://www.whkfq.gov.cn)或关注“车谷教育”微信公众号、“武汉经开区教育局”微信公众号查看详细内容。
七、就近入学就是在直线距离最近的学校就读吗?
就近入学是指适龄儿童、少年就读现户籍(住址)所在区域的学校,并不是指就读离自己住址直线距离最近的学校。
目前,我区通过划定义务教育阶段学校服务范围,按区域落实就近入学政策。
八、缓学或免学手续如何办理?
对于因身体健康等原因确需缓学的适龄儿童、少年,由其父母或者其他法定监护人向区教育局提出申请,附区级及以上医院出具的诊断结果,获批准后,发给缓学或免学证书。不得擅自以在家学习替代国家统一实施的义务教育。
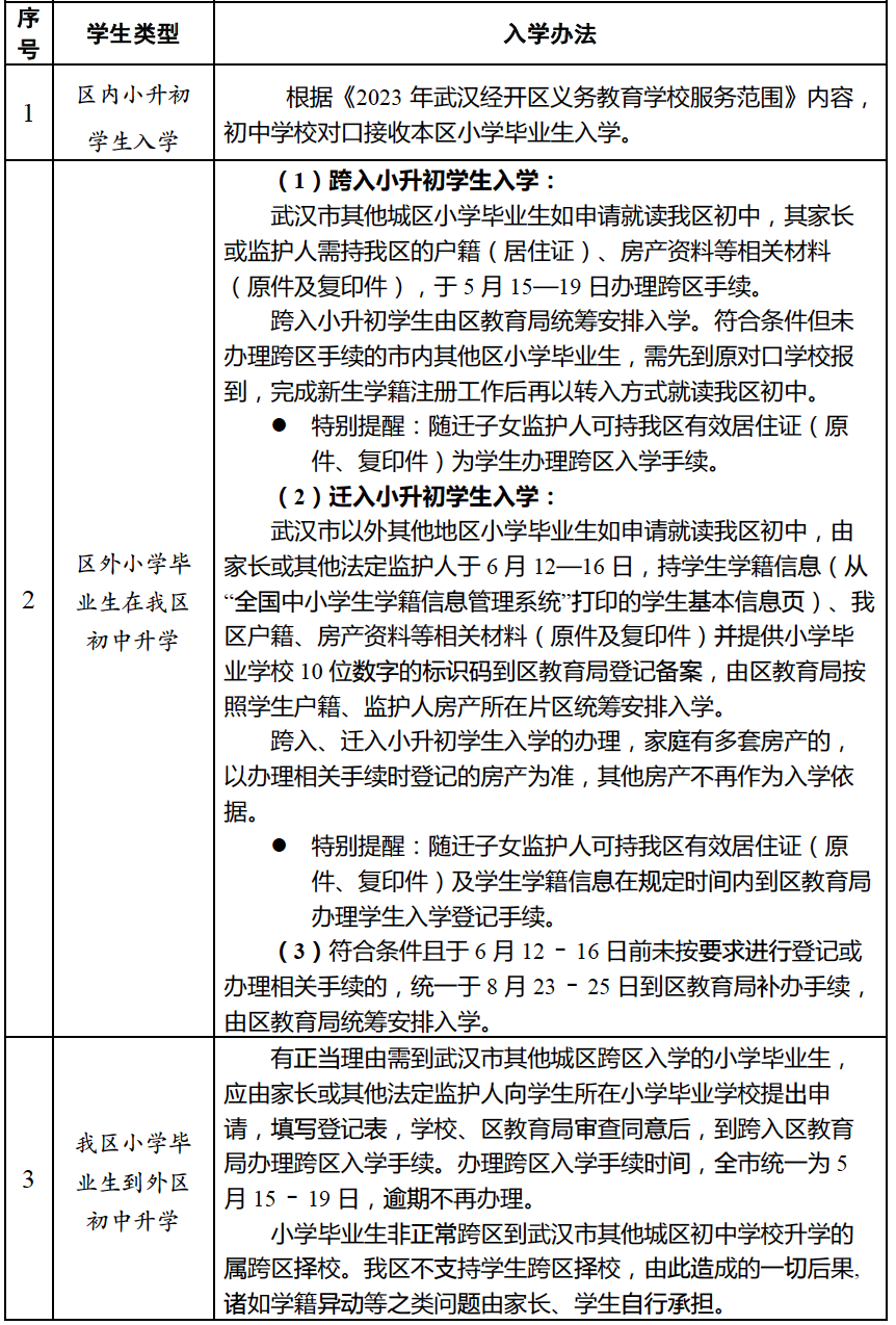
九、2023年我区各类人员子女小学新生具体如何入学?

十、2023年我区各类人员子女初中新生具体如何入学?

十一、2023年我区初中新生入学具体操作流程如何?
2023年我区通过初中新生入学登记平台(以下简称平台)做好小学毕业生初中升学工作。
各小学负责核准“区内小升初学生”信息,区教育局将信息导入平台并实施入学分配。其他类型小升初学生入学按以下流程操作:
(1)在规定时间内,家长或监护人持相关入学材料(户口本或居住证、房产信息等)原件及复印件到区教育局。经开片:市民服务中心(红柱子处见标牌指示);汉南片:汉南区教育局8207室。扫码登录平台,进行网上信息登记和现场资料审核。跨入小升初资料审核时间:5月15-19日;迁入小升初资料审核时间:6月12-16日。
(2)区教育局以短信方式告知学生初中入学信息,指导家长、学生到指定初中领取《初中新生入学通知书》(简称《通知书》),并按要求入学。
十二、区内尚未交付使用楼盘的业主子女如何入学?
根据《市教育局关于进一步做好全市义务教育入学工作的若干意见(试行)》(武教发〔2005〕14号)中“人户合一,对口入学”的精神,在入学当年全区义务教育学校服务范围公示之前未交付使用的楼盘不能作为入学依据,其业主子女到户籍所在地学校入学。
十三、对于同一房产不同业主子女入学如何规定?
同一套房产不能多次作为对口入学的依据。自2017年9月1日起,我区公办义务教育学校实施分学段“对口入学”学位政策。具体明确如下:小学阶段锁定“六年一学位”,自一年级入学当年9月1日至六年级毕业年份8月31日,一套房产只提供一个对口入学学位;初中阶段锁定“三年一个学位”,自七年级入学当年9月1日至九年级毕业年份8月31日,一套房产只提供一个初中对口入学学位。中途转学到其它学校、地区,视同学位被使用。同一家庭的二孩、三孩不受“学位锁定”政策限制。若该房产前业主子女自2017年起在我区中小学起始年级享受了入学指标的,其继任业主在时间续延满6年后方能再次享受此房产对口入学学位。未满6年的由教育局统筹安排入学。因涉及业主隐私,区教育局不提供房产入学指标使用情况查询,由购房人与原房主自行协商了解房产学位是否被占用。
十四、非住宅性质房产指什么?是否能作为入学依据?
非住宅性质房产指商业服务性质的公寓、写字楼、商铺、厂房等。适龄儿童(少年)合法监护人提供的房屋权证或购房合同,其产权证性质必须为住宅,非住宅性质房产不能作为学生入学依据,学生应在其户籍所在地入学。
十五、不同类型的房产如何提供有效的房产资料?
有效的房产资料主要指包括不动产权证、房产证、购房合同、自建房或者还建房材料能作为适龄儿童少年入学的有效证明材料。
(1)持不动产权证、房产证、购房合同的需同步提供个人房产信息查询结果供学校现场审核使用;
(2)自建房需提供房屋所在社区(村委会)开具的有效信息材料;
(3)有证的还建房提供的资料同(1);若还建房无证,当适龄儿童户籍地址和非监护人持有的还建房地址一致的,需提供房屋所在地社区开具的拆迁还建资料;当适龄儿童户籍不在该房产上时,在提供拆迁还建材料基础上还需提供购房协议及水电气网等半年以上缴费凭证。
自建房、还建房证明必须由社区(村委会)主要负责人签字,并注明门牌号码,无法提供的视为无房。
新生入学信息登记填报房产编号。如不动产证,填“鄂(201x)武汉市经开(或汉南)不动产权第xxxxxxx”(7位);房产证,填“武房权证经(或南)字第xxxxxxxxx”(9位);已交付房产购房合同,填合同编号经(或南)xxxxxxxxx(9位)。
十六、如何进行个人房产信息查询?
合同备案及《房屋所有权证》登记信息查询方式:
(1)通过手机关注“武汉住保房管”微信公众号或电脑端登录武汉市个人房产信息查询网址(http://202.103.39.35:9081)均可进行查询。
(2)本人可以持身份证,在各查询点的工作时间使用自助查询机进行查询。查询地点为:武汉经济技术开发区(汉南区)政务中心不动产登记窗口(地址:武汉经开区市民服务中心或汉南区纱帽街滨江路315号)。
十七、因旧城改造和拆迁过渡等原因造成“人户分离”居民子女如何入学?
按《武汉市国有土地上房屋征收与补偿实施办法》(2016年12月1日起施行)“被征收人、公有房屋承租人迁出原地后的义务教育入学,征收之时可一次性选择6年内继续在原户籍所在地按照原招生办法入学,或者在迁入户籍所在地教育行政部门划片招生的就近学校入学”的规定,由适龄儿童少年父母或法定监护人提供相关证明材料(如拆迁证明、房产证、租房协议等),向对口学校提出申请,由对口学校安排入学。
十八、行政区划交叉地带适龄儿童少年如何入学?
根据《市教育局关于印发进一步做好全市义务教育入学工作若干意见(试行)的通知》(武教发〔2005〕14号)中“行政区划交叉地带的入学问题,原则上按属地管理的办法处理。各区应积极创造条件,努力解决好辖区范围内适龄儿童少年的入学问题”的精神,此类居民子女按属地管理原则由户籍所在区教育局统筹安排入学。
十九、什么是高层次人才?其子女如何入学?
高层次人才指根据《区人才办印发<关于建立“人才一卡通”服务体系暂行办法(试行)>的通知》(武开人才办〔2019〕1号)文件中认定的钻石卡、铂金卡、金卡的申领对象。
经认定的高层次人才,由区人才办收集其子女入学信息,区教育局根据入学意愿,按照“特事特办,按需解决”原则,安排专人协调办理入学手续;对于学期中插班就读的,随到随办。对于非经开区管理的学校,区教育局积极做好协调工作。
具体办理,由符合条件的高层次人才向区人才办提出入学申请,区人才办审核汇总后报区教育局,由区教育局依据政策办理入学。
二十、烈士、现役军人子女接受义务教育享受哪些优待政策?
根据《关于印发《湖北省军人子女教育优待实施办法》的通知》(政〔2022〕472号)文件精神,户籍在我区且符合条件的烈士、现役军人子女根据军人或者其他法定监护人、受委托监护人的意愿,按照就近就便的原则,安排到教育质量较好的小学、初级中学就读。
具体办理程序为:拟享受优待对象的父母或其监护人向军人所在单位提出书面申请。军队团以上政治机关对符合优待条件的对象进行审查公示,时间不少于7天。公示无异议后,分类汇总,将军人子女名单以及优待意向、军人子女户口本、军人及监护人有效身份证件和相关材料函告省军区系统政治工作部门。就读义务教育学校的,每年4月底省军区系统政治工作部门函告所在区人武部,由区人武部会同区教育局对申请优待对象进行联合审查(查验资料原件,留存复印件),符合条件的由区教育局按规定落实相应优待。
二十一、生育了两个或以上孩子的家庭,二孩三孩可与上一个孩子同校入学吗?
按照《中共中央 国务院关于优化生育政策促进人口长期均衡发展的决定》中“一对夫妇可生育三个子女”的政策,坚持划片对口就近入学的基本原则,为方便家长同时接送2个或3个孩子,在上一个孩子非择校入学且二孩、三孩符合经开区基本入学条件的前提下,由其父母或者其他法定监护人提出申请,原则上将几个孩子安排在同一所公办学校就读。如,张三有两个孩子,第一孩今年9月就读三角湖小学2-6年级,第二孩即将就读一年级,在第一孩就读三角湖小学时非择校入学,不管条件发生什么变化,第二孩都可以申请到三角湖小学就读。如果第一孩今年9月从三角湖小学升入初中学校,第二孩如果符合三角湖小学入学条件,就可以就读三角湖小学;如果不符合三角湖小学就读条件,则不能享受“同校政策”。
符合条件的,可在6月5-9日到上一个孩子现就读学校申领表格,逾期不再受理。
二十二、什么是择校生?择校生在义务教育阶段升学会有哪些影响?
择校生认定,以入学《通知书》为准,学生(含起始年级新生和其他年级转学生)实际就读学校与《通知书》指定学校不一致的即为择校生,特殊情况由区教育局组织有关部门甄别研究认定,择校行为一经发生即记入学生档案。义务教育阶段学生只有在新生入学系统(平台)登记信息、凭《通知书》到分配学校报到后,才能申请办理择校。
择校生不得享受优质高中到校指标,即不得享受“分配生”资格。学生只要在义务教育阶段有择校行为的,初中毕业升学时不得享受辖区内示范高中“分配生”资格(小学阶段有择校行为的,除初中毕业升学时不得享受辖区内示范高中“分配生”资格外,小学升初中时必须回原对口小学所在片区初中入学)。凡择校入学的学生,必须先持《通知书》到对口学校报到,在入学前必须与所择学校签订《择校入学自愿放弃“分配生”资格承诺书》。到区内民办学校和市教育局指定面向全市招生民办学校就读学生不是择校生。同一学区(教育集团)不允许择校。
二十三、义务教育阶段学校能否借读?
根据《武汉市义务教育学校管理规程(试行)》(武教规〔2015〕1号)第二十三条中“义务教育阶段学生实行不留级、不借读制度”的精神,我区义务教育学校不接受学生借读。
二十四、我区适龄儿童少年如何就读民办学校?
根据市教育局文件精神,2023年全市民办小学、民办初中报名时间统一为7月7-9日,全部使用《武汉市中小学入学招生管理平台》实行网上报名。每位学生只能选报1所学校,重复报名无效。
全市民办学校报名数小于招生计划数的,采取登记注册方式招生;报名数大于招生计划数的,采取电脑派位方式招生,时间统一为7月15日,由区教育局组织实施。
二十五、我区哪些义务教育学校可接受随迁子女入学?
我区可接受随迁子女入学的学校有20所:
其中沌口片14所,分别为:武汉经开区第一初级中学(官士墩校区)、武汉经开区第二初级中学、武汉经开区四中、黄陵中学、军山中学、新城小学、洪山小学、沌口小学、薛峰小学、黄陵小学、军山小学、海伦堡学校、官士墩小学、后官湖小学;
汉南片8所,分别为:汉南中学、乌金学校、东荆中心学校(东城垸中学、东城垸小学)、邓南小学、子林小学、育才二小、汉南小学、银莲湖小学。
武汉经开区(汉南片)义务教育学校新生入学咨询电话

区教育局汉南片新生入学咨询电话:027-84858600
政策咨询时间:上午8:30-11:30 下午14:30-17:00
武汉经开区(经开片)义务教育学校新生入学咨询电话


区教育局经开片新生入学咨询电话:
小学:84898767-2 84211639
初中:84211639 84898767-3
84898767-4
政策咨询时间:上午8:30-11:30 下午14:30-17:00
来源:武汉经开区教育局
编辑:吕作璐 蒋秋雨
制作:缑曼
请输入验证码